近日,上海市教育委员会公布了中国国际大学生创新大赛(2024)(上海赛区)获奖名单。我校学生团队获金奖1项、银奖10项、铜奖19项、优胜奖11项。同时,我校被评为“优秀组织单位”。

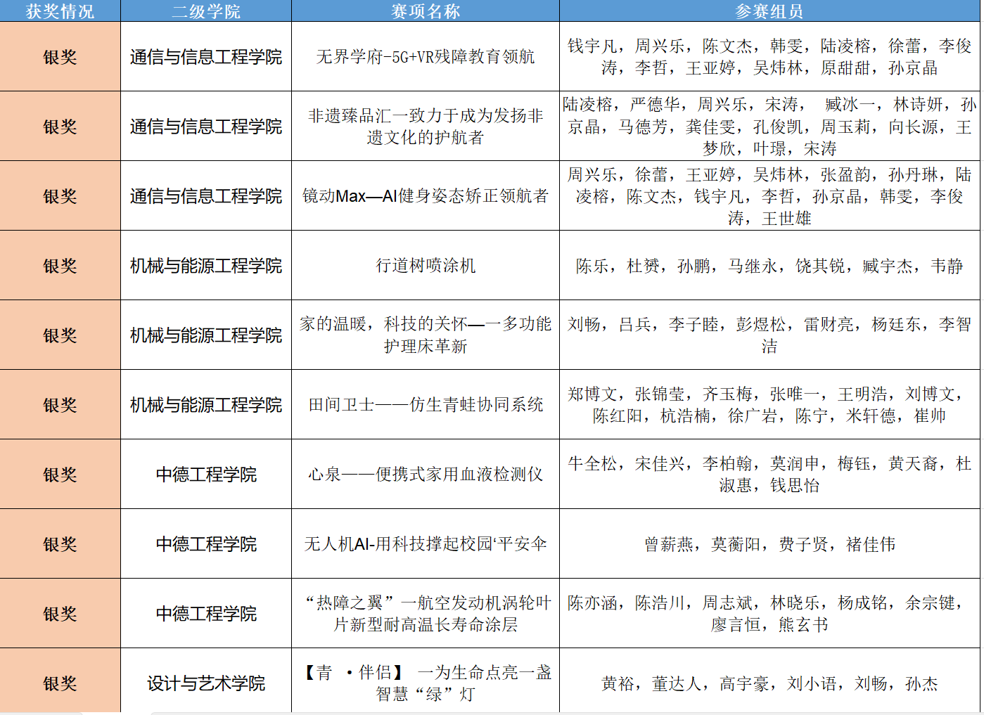
银奖

铜奖


我校对此次大赛的备赛参赛工作给予了高度重视。自4月份起,学校启动了系列落地宣传及宣讲活动,进入5月份,组织了多场备赛培训课程,至6月份,举办了校级选拔赛事。在各相关二级学院大力支持下,我校最终提交了4000余个项目参赛,其中电子技术与工程学院荣获校级选拔赛“先进集体”称号。经过市级复赛、市级决赛网评、线下路演答辩以及网上公示等环节,我校共有41个项目在市级职教赛道项目中获奖,其中金奖1项、银奖10项、铜奖19项和优胜奖11项。此外,我校还荣获“优秀组织单位”称号。
我校将继续坚持以赛促教,强化课程思政建设,深入推进专业课程建设,深化创新创业教育改革,切实提高学生的创新精神、创新意识和创新能力。以赛促学,培养创新创业生力军,激励广大青年扎根中国大地了解国情民情,在创新创业中增长智慧才干,做有理想、敢担当、能吃苦、肯奋斗的新时代好青年。以赛促创,搭建产教融合新平台,推动成果转化和产学研用融合,以创新引领创业、以创业带动就业,推动形成高校毕业生更高质量创业就业的新局面。(供稿:创新创业(世赛)学院)

