导航
学校概况
学校介绍
现任领导
学校文化
学校理念
学校标识
文化活动
文化景观
校区介绍
学校风景
组织机构
党群组织
纪律检查委员会
党委办公室
组织统战部
宣传部
教师工作部
学生工作部
人民武装部
工会委员会
共青团委员会
纪检监察处
行政机构
学校办公室
教务处
学生处
科研处
人事处
财务处
资产管理处
发展规划与质量管理处
审计处
后勤保卫(基建)处
信息中心
退休教职工管理委员会
图书档案馆
二级学院
电子技术与工程学院
通信与信息工程学院
机械与能源工程学院
经济与管理学院
中德工程学院
设计与艺术学院
外语学院
马克思主义学院
公共基础学院
消防救援与贯通学院
申安网络安全产业学院
创新创业(世赛)学院
继续教育学院
教学科研
教务处
科研处
招生就业
招生信息
就业信息
人才培养
三年制
外语学院
电子技术与工程学院
通信与信息工程学院
机械与能源工程学院
经济与管理学院
中德工程学院
设计与艺术学院
五年一贯制
中高贯通
高本贯通
国际合作
继续教育
校园生活
学生工作
教工之家
团学工作
心理健康
合作交流
校企合作
国际交流
公开事项
信息公开
上电通
办事大厅
|
学生
|
教职工
|
校友
English
学生
教职工
校友
English
首页
学校文化
文化活动
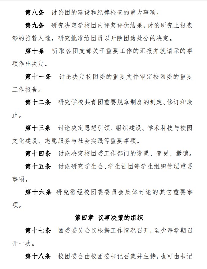
共青团上海电子信职业技术学院委员会委员会议议事规则
发布时间:2021-11-17 16:07:38
浏览次数:
10
Shanghai, China
地址: 上海市
邮编: 201411
智慧教学平台
质量报告
人才招聘
图书资源
书记邮箱
校长邮箱
易班
校友网
文明在线
版权所有©上海电子信息职业技术学院
Copyright © 2007-2020. All Rights Reserved
沪ICP备08109476号-2